Избранное
Войти
Меню
1 класс
Математика
2 класс
Математика
Русский язык
Окружающий мир
3 класс
Русский язык
Математика
Английский язык
Окружающий мир
4 класс
Русский язык
Математика
Английский язык
Окружающий мир
5 класс
Математика
Английский язык
Русский язык
6 класс
Математика
Русский язык
Английский язык
Биология
Немецкий язык
7 класс
Русский язык
Английский язык
Алгебра
Физика
Литература
Геометрия
8 класс
Английский язык
Русский язык
Алгебра
Геометрия
Физика
Химия
Немецкий язык
9 класс
Английский язык
Русский язык
Алгебра
Геометрия
Физика
Химия
Немецкий язык
10 класс
Английский язык
Русский язык
Алгебра
Геометрия
Химия
Физика
11 класс
Английский язык
Физика
Русский язык
Геометрия
Алгебра
1
2
3
4
5
6
7
8
9
10
11
Физика 11 класс - Мякишев, Буховцев, Чаругин - ГДЗ
2
1
2
3
4
5
ЕГЭ 1 (C1)
ЕГЭ 2 (С2)
Условие:
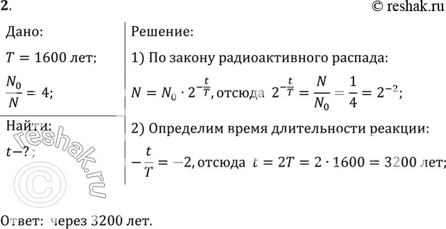
2. Период полураспада радия T=1600 лет. Через какое время число атомов уменьшится в 4 раза?
Решение 1 - 2 - §85 Примеры решения задач по теме "Закон радиоактивного распада".:
Решение 2 - 2:
1
2
3
4
5
ЕГЭ 1 (C1)
ЕГЭ 2 (С2)