Условие:

5.393. Сравните дроби:
а) 3/7 и 7/28; б) 6/25 и 3/5; в) 9/70 и 7/10; г) 13/60 и 5/12.

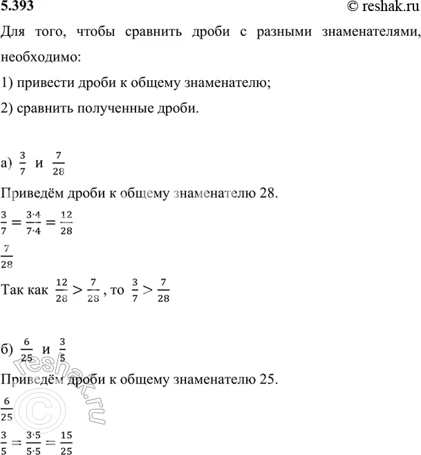
Для того, чтобы сравнить дроби с разными знаменателями, необходимо:
1) привести дроби к общему знаменателю;
2) сравнить полученные дроби.

а) 3/7 и 7/28
Приведём дроби к общему знаменателю 28.
3/7=(3•4)/(7•4)=12/28
7/28
Так как 12/28>7/28 , то 3/7>7/28

б) 6/25 и 3/5
Приведём дроби к общему знаменателю 25.
6/25
3/5=(3•5)/(5•5)=15/25

Так как 6/25<15/25 , то 6/25<3/5

в) 9/70 и 7/10
Приведём дроби к общему знаменателю 70.
9/70
7/10=(7•7)/(10•7)=49/70
Так как 9/70<49/70 , то 9/70<7/10

г) 13/60 и 5/12
Приведём дроби к общему знаменателю 60.
13/60
5/12=(5•5)/(12•5)=25/60
Так как 13/60<25/60 , то 13/60<5/12

Решение 1 - 5.393 - §5 Обыкновенные дроби:

Решение 1

Решение 2 - 5.393:

Решение 2

Решение 3 - 5.393:

Решение 3