Избранное
Войти
Меню
1 класс
Математика
2 класс
Математика
Русский язык
Окружающий мир
3 класс
Русский язык
Математика
Английский язык
Окружающий мир
4 класс
Русский язык
Математика
Английский язык
Окружающий мир
5 класс
Математика
Английский язык
Русский язык
6 класс
Математика
Русский язык
Английский язык
Биология
Немецкий язык
7 класс
Русский язык
Английский язык
Алгебра
Физика
Литература
Геометрия
8 класс
Английский язык
Русский язык
Алгебра
Геометрия
Физика
Химия
Немецкий язык
9 класс
Английский язык
Русский язык
Алгебра
Геометрия
Физика
Химия
Немецкий язык
10 класс
Английский язык
Русский язык
Алгебра
Геометрия
Химия
Физика
11 класс
Английский язык
Физика
Русский язык
Геометрия
Алгебра
1
2
3
4
5
6
7
8
9
10
11
Алгебра 9 класс - Мордкович, Мишустина, Тульчинская - ГДЗ
33
32
33
34
35
36
37
38
39
Условие:
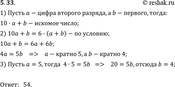
5.33. Найдите двузначное число, которое в 6 раз больше суммы своих цифр.
Решение - 33 - Параграф §5. Основные понятия:
32
33
34
35
36
37
38
39