Условие:

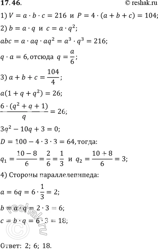
17.46. Длина, ширина и высота прямоугольного параллелепипеда образуют геометрическую прогрессию. Объем параллелепипеда равен 216 м3, а сумма длин всех его ребер равна 104 м. Найдите измерения параллелепипеда.

Решение - 46 - Параграф §17. Геометрическая прогрессия:

Решение 1