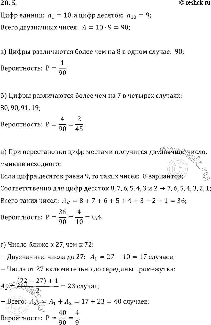
Условие:

20.5. Случайным образом выбрали двузначное число. Найдите вероятность того, что:
а) его цифры различаются больше чем на 8;
б) его цифры различаются больше чем на 7;
в) при перестановке цифр местами получится двузначное число меньшее исходного;
г) оно ближе к 27, чем к 72.

Решение - 5 - Параграф §20. Простейшие вероятностные задачи:

Решение 1