Избранное
Войти
Меню
1 класс
Математика
2 класс
Математика
Русский язык
Окружающий мир
3 класс
Русский язык
Математика
Английский язык
Окружающий мир
4 класс
Русский язык
Математика
Английский язык
Окружающий мир
5 класс
Математика
Английский язык
Русский язык
6 класс
Математика
Русский язык
Английский язык
Биология
Немецкий язык
7 класс
Русский язык
Английский язык
Алгебра
Физика
Литература
Геометрия
8 класс
Английский язык
Русский язык
Алгебра
Геометрия
Физика
Химия
Немецкий язык
9 класс
Английский язык
Русский язык
Алгебра
Геометрия
Физика
Химия
Немецкий язык
10 класс
Английский язык
Русский язык
Алгебра
Геометрия
Химия
Физика
11 класс
Английский язык
Физика
Русский язык
Геометрия
Алгебра
1
2
3
4
5
6
7
8
9
10
11
Геометрия 9 класс - Погорелов - ГДЗ
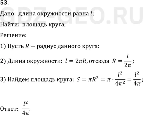
53
52
53
54
55
56
57
58
59
60
Условие:
53. Найдите площадь круга, если длина окружности l.
Решение - 53 - Задачи §14 Площади фигур:
52
53
54
55
56
57
58
59
60