Условие:

647. Вернитесь к задаче о колонии бактерий (см. фрагмент 2).
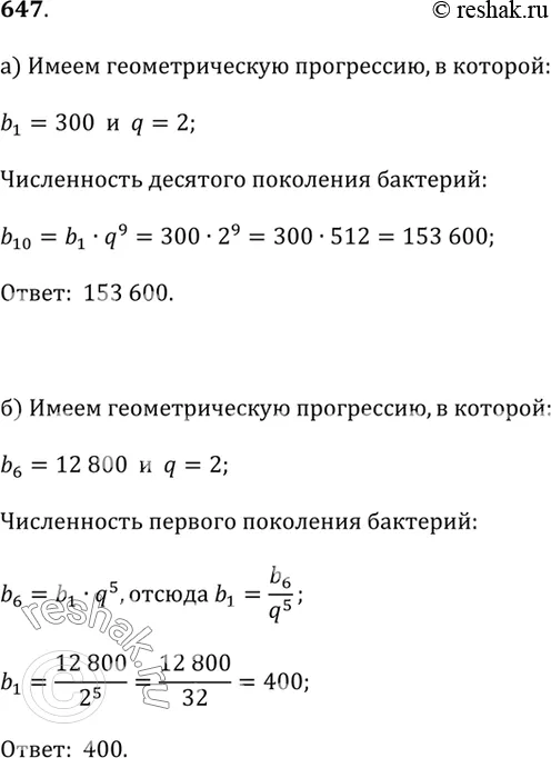
а) Пусть численность первого поколения бактерий составляла 300 единиц. Определите численность десятого поколения бактерий.
б) Численность шестого поколения бактерий составила 12 800 единиц. Какова была численность колонии бактерий первого поколения?

Решение - 647 - Упражнения №4:

Решение 1